Напряжение разряженной батареи CR2025 - Страница 2 - Часовой форум Watch.ru
 
Вернуться назад   Часовой форум Watch.ru > Ремонт часов, обслуживание часов > Ремонт часов и обслуживание
Регистрация | Забыли пароль?

Ремонт часов и обслуживание

Всё о ремонте часов и обслуживании часов, часовое оборудование.
Ответ
 
Опции темы
  #11  
Старый 31.12.2019, 18:29
Аватар для 4MASTER
4MASTER 4MASTER вне форума  
Форумчанин
 
Регистрация: 25.03.2013
Адрес: Latvija
Сообщений: 3,210
Сказал(а) спасибо: 181
Поблагодарили 1,164 раз(а) в 984 сообщениях
У меня был такои , неоднократный , опыт , приносят настеныые сварц с АА батареей Дурасель . Мерю ампераж , норм давит , соответственно механизм помер . Меняю механизм , ставлю этот Дурасель , часы не идут ! Мерю напряжение а оно 1.1 в . В дальнеишем сразу мерю напряжение у батареек этои фирмы , и не советую ставить в настенные их . Несколько раз ловил эти батареи на падении напряжения . А заичик бы еще скакал и скакал !
Всех с новым 2020 годом !
Ответить с цитированием
  #12  
Старый 31.12.2019, 21:32
wrest wrest вне форума  
Форумчанин
 
Регистрация: 04.06.2017
Адрес: Москва
Сообщений: 1,022
Сказал(а) спасибо: 129
Поблагодарили 581 раз(а) в 297 сообщениях
Ну вообще я напряжение мерил между плюсом батареи и контактом (контактами) на кнопках, вот там оказалось 2.5В
Но подозреваю что это и есть напряжение на батарее. Минус батареи не виден снаружи, батарею я не вынимал.
Ну, в любом случае, дождусь когда контраст упадёт (т.е. когда явно проявятся признаки севшей батареи), наверное, и тогда померю ещё раз. Интересно же, сколько проходят эти SKMEI на одной батарее.
Ответить с цитированием
  #13  
Старый 02.01.2020, 11:11
Sashun Sashun вне форума  
Форумчанин
 
Регистрация: 13.04.2012
Адрес: Одесса
Сообщений: 1,794
Сказал(а) спасибо: 62
Поблагодарили 1,430 раз(а) в 814 сообщениях
Цитата:
Сообщение от wrest Посмотреть сообщение
Подскажите пож-ста, какое напряжение батарейки CR2025 можно считать как "разрядившейся" с точки зрения использования в часах?
У меня в цифровых часах SKMEI 1456 перестал работать звук, хотя дисплей показывает контрастно, свет тоже работает норм. Напряжение на батарее 2.48..2.50В
Поломалось там что-то или уже пора батарею сменить?
Цитата:
Сообщение от 4MASTER Посмотреть сообщение
приносят настеныые сварц с АА батареей Дурасель . Мерю ампераж , норм давит , соответственно механизм помер . Меняю механизм , ставлю этот Дурасель , часы не идут ! Мерю напряжение а оно 1.1 в .
От батарейки требуется способность отдавать нужную мощность. Т.е. требуемый схемой ток при номинальном напряжении.
Разумеется, все часовые механизмы рассчитаны "с запасом" по напряжению. "Запас" этот, обычно, стандартный = +10% и -15% от номинального напряжения.
Поэтому, 3-вольтовая батарейка с напряжением под нагрузкой ниже 2,55 вольт должна считаться исчерпавшей свой ресурс.
Несмотря на то, что, вполне возможно, сможет проработать еще пара недель, особенно - в теплую погоду.
__________________
С уважением, А.Малышев
Ответить с цитированием
  #14  
Старый 05.01.2020, 18:23
Аватар для dmvt1
dmvt1 dmvt1 вне форума  
Форумчанин
 
Регистрация: 05.11.2010
Адрес: Санкт-Петербург, Россия
Сообщений: 8,097
Сказал(а) спасибо: 58
Поблагодарили 7,714 раз(а) в 4,023 сообщениях
Батарея дешевый расходник и их надо менять первыми, не утруждая себя творческими изысками. А вот если с новой батареей работать не будет, то тогда уже думать. Я всегда убеждаю заказчиков менять батарею при любом вскрытии часов, чтобы потом лишний раз часы не открывать. Особенно на тех же Tissot с их одноразовывми красными прокладками, которые стоят дороже батарейки.
Для литиевой батареи 2.5 В это практически полный разряд, тока она уже нормального отдавать не будет. Разве что в материнских платах эти батареи до 1.8-1.9 В работают, но там и потребления практически никакого нет.
Ответить с цитированием
  #15  
Старый 06.01.2020, 08:08
Sashun Sashun вне форума  
Форумчанин
 
Регистрация: 13.04.2012
Адрес: Одесса
Сообщений: 1,794
Сказал(а) спасибо: 62
Поблагодарили 1,430 раз(а) в 814 сообщениях
Цитата:
Сообщение от dmvt1 Посмотреть сообщение
Разве что в материнских платах эти батареи до 1.8-1.9 В работают, но там и потребления практически никакого нет.
В отличие от часов с непрерывным потреблением энергии для работы механизма схемотехника материнских плат компьютеров ит ноутбуков предусматривает "псевдоподзаряд" батареек динамической памяти CMOS подачей на них номинального питающего напряжения при включенном компьютере. Поэтому, в компьютерах 3-вольтовые батарейки 2025 служат по 6-10 и более лет.
Цитата:
Объем CMOS-памяти невелик, и в сумме составляет всего лишь 256 байт.
При включении компьютера запускается процесс тестирования оборудования, в ходе которого текущая конфигурация сравнивается с той, которая хранится в CMOS-памяти. Если во время тестирования обнаруживаются отличия, то для проведения настроек вызывается BIOS Setup или происходит автоматическое обновление CMOS. Питание CMOS CMOS, как и любая другая память, нуждается в постоянном питании от электричества. Причем, говоря о CMOS-памяти, и используя такое словосочетание как «постоянное питание», мы имеем в виду именно круглосуточное электрическое питание, даже при выключенном компьютере.
Достигается постоянное питание благодаря миниатюрному аккумулятору, который размещен на материнской плате.
Источник: http://razgonu.ru/1815-cmos-chto-yeto-takoe.html
__________________
С уважением, А.Малышев
Ответить с цитированием
  #16  
Старый 06.01.2020, 18:26
wrest wrest вне форума  
Форумчанин
 
Регистрация: 04.06.2017
Адрес: Москва
Сообщений: 1,022
Сказал(а) спасибо: 129
Поблагодарили 581 раз(а) в 297 сообщениях
Цитата:
Сообщение от Sashun Посмотреть сообщение
Поэтому, в компьютерах 3-вольтовые батарейки 2025 служат по 6-10 и более лет.
Ой, да в тех же casio f-91w батарейка CR2016 (та же химия, просто меньше толщина) работает много лет, у меня есть стрелочные кварцевые таймексы, в них батарейки тоже cr2016 -- и тоже по 6-7 лет, так что дело не в подзарядке.

Не знаю, сколько ждать когда сядет батарейка в этих SKMEI 1456 чтобы померить чего там вышло, вдруг 5 лет ещё прослужит... Так что если не забуду померить -- напишу сюда
Хотя может раньше в каком-то из таймексов сядет -- им вроде года по три осталось...

Цитата:
Сообщение от dmvt1 Посмотреть сообщение
А вот если с новой батареей работать не будет, то тогда уже думать. Я всегда убеждаю заказчиков менять батарею при любом вскрытии часов, чтобы потом лишний раз часы не открывать.
Ну смотря, наверное, в чем причина вскрытия была. В тех же вышеупоминаемых кварцевых стрелочных таймексах вечный календарь, а из органов управления только заводная головка на три положения. При замене батареи они текущую дату забывают, и надо по-новой выставлять, что без инструкции сделать невозможно... При этом, выставить текущую дату можно только один раз после смены батареи, а если не получилось (сделали ошибку и выставили не то), то надо сбросить часы, для чего их надо вскрывать (кнопка внутре, типа замкнуть пинцетом два контакта).
Ответить с цитированием
  #17  
Старый 06.01.2020, 18:41
rustic rustic вне форума  
Форумчанин
 
Регистрация: 27.05.2012
Адрес: впадаю в Каспий
Сообщений: 14,675
Сказал(а) спасибо: 268
Поблагодарили 11,169 раз(а) в 7,523 сообщениях
Цитата:
Сообщение от wrest Посмотреть сообщение
Вот ещё вопрос -- как связана цена/бренд батарейки с реальной емкостью? Купил тут батарейку Fine Power (китай-китай), на упаковке написано 150мАч (типичная для этого размера, помойму), производство июль 2019, срок годности июль 2028. Цена 65 рублей
для нонейм дорого. За столько брал в Ашане GP made in Japan, сейчас уже чайна

Цитата:
Сообщение от Sashun Посмотреть сообщение
Поэтому, в компьютерах 3-вольтовые батарейки 2025 служат по 6-10 и более лет
не поэтому
Там расход сравним со сроком службы батареи.
Брайт про время работы своих часов на ETA 955.652 пишет, 8лет, но может быть и больше, ограничения батареи
__________________
часы... эт понимаешь, они ходят... потом начинают бить
Ответить с цитированием
  #18  
Старый 10.01.2020, 11:03
Senior Junior Senior Junior вне форума  
Новичок
 
Регистрация: 02.01.2012
Адрес: Рига
Сообщений: 84
Сказал(а) спасибо: 19
Поблагодарили 124 раз(а) в 29 сообщениях
Цитата:
Сообщение от Sashun Посмотреть сообщение
В отличие от часов с непрерывным потреблением энергии для работы механизма схемотехника материнских плат компьютеров ит ноутбуков предусматривает "псевдоподзаряд" батареек динамической памяти CMOS подачей на них номинального питающего напряжения при включенном компьютере.
Если батарейки заряжать, то долго они не проживут
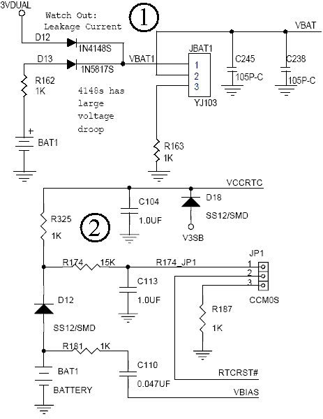
Это не "подзарядка", а принцип диодного винтиля, пропускается большое из двух напряжений,не влияя на меньшее,схема номер 1
И да, это примеры организации резервного питания CMOS памяти компьютеров.
В домашних условиях,прежде чем бежать в магазин за новой, любую батарейку не сложно проверить тестером(лучше аналоговым) в режиме постоянного тока.
Напряжение без нагрузки не показатель ёмкости.
И ещё, для часов предпочтительнее,если это не 3-х вольтовые литиевые,1.5 вольтовые из окисла серебра, а не алкалайн.
Миниатюры
Нажмите на изображение для увеличения
Название: d17621138cae.gif
Просмотров: 568
Размер:	10.7 Кб
ID:	2834808  
Ответить с цитированием
  #19  
Старый 10.01.2020, 14:33
Аватар для siealex
siealex siealex вне форума  
Форумчанин
 
Регистрация: 09.02.2010
Адрес: Украина, Харьков
Сообщений: 19,511
Сказал(а) спасибо: 2,576
Поблагодарили 8,042 раз(а) в 5,822 сообщениях
Цитата:
Разве что в материнских платах эти батареи до 1.8-1.9 В работают, но там и потребления практически никакого нет.
Время работы литиевой батарейки при напряжении 1.8 В обычно от нескольких секунд до нескольких минут, после чего напряжение пропадает полностью. Я один раз наблюдал такое в часах. Утром ещё горит светодиод подсветки (прямое падение около 1.9 В), в 12 дня дисплей погас полностью, достаю батарейку - тестор молчит.
__________________
CASIO! W38 57 59 84 86 87 92 93 96(2) 211 212 217 725 727(2) 728 729 733 735 740 751 752 753 755 756 800 W-E10 11 WL-S21 WS-100 210 220 WV-58 59 WVA104 106 B612 816 F84 85 91(13) 105 200 201A F-V1 A151 158 159(2) 162 163 168(3) 178 200(2) 210 220 680 AQ140 160(2) 180 450 AB30 ABX68 AW22 24 44 60 80(3) 81 82 AQ-E10 AW-E10 AW-S90 AE220 1000 1100 1500 3000 AL180 DB34 35 36 DBC32 610 DB-E30 CA53 503 EF317 321 500(2) EFA107 115 118 120 131 WEF116 EFD102 MDV501 BEM501 MSY500 OC502 M22 MDA-S11 MTD1014 MTF108 LA670(2) LW22 FT200 600 SGT100 HDD600 CPW500(2) CPA100 SPS300 STR500 TRI20 DW260 295 650 5600 6600 6900 G1700 2900 3110 3200 7700 GA100(2) 110 400 SPF70 CHR100 RFT100 STB1000 TIC10 BG3002 SFX10 JP200
Ответить с цитированием
  #20  
Старый 10.01.2020, 21:31
wrest wrest вне форума  
Форумчанин
 
Регистрация: 04.06.2017
Адрес: Москва
Сообщений: 1,022
Сказал(а) спасибо: 129
Поблагодарили 581 раз(а) в 297 сообщениях
Цитата:
Сообщение от Senior Junior Посмотреть сообщение
И ещё, для часов предпочтительнее,если это не 3-х вольтовые литиевые
Почему не литиевые? Они как раз самые емкие же?

Цитата:
Сообщение от siealex Посмотреть сообщение
Время работы литиевой батарейки при напряжении 1.8 В обычно от нескольких секунд до нескольких минут, после чего напряжение пропадает полностью. Я один раз наблюдал такое в часах. Утром ещё горит светодиод подсветки (прямое падение около 1.9 В), в 12 дня дисплей погас полностью, достаю батарейку - тестор молчит.
Вот это как раз похоже на то, что я вычитал в Интернетах -- что cut off напряжение для CR-химии это 2 вольта.
Ответить с цитированием
Ответ


Быстрый переход

Похожие темы
Тема Автор Раздел Ответов Последнее сообщение
Напряжение питания LuxeWood Gigamax Виндеры и шкатулки для часов 4 24.02.2024 23:20
VST-770T - напряжение блока питания? Sashun Электронные часы 6 02.02.2016 19:59
какой ток и напряжение в адаптере питания у виндера kendal KEN8958 shurmagen Виндеры и шкатулки для часов 9 20.12.2015 10:58
Виндер Rapport Quad - какое напряжение у AC адаптера readytotalk Виндеры и шкатулки для часов 2 13.11.2014 00:03
10 лет ресурс батареи ШАЛОМ Seiko 19 17.02.2010 16:25


Часовой пояс UTC +3, время: 20:15.