Компьютерные программы для диагностики часов - Страница 3 - Часовой форум Watch.ru
 
Вернуться назад   Часовой форум Watch.ru > Ремонт часов, обслуживание часов > Ремонт часов и обслуживание
Регистрация | Забыли пароль?

Ремонт часов и обслуживание

Всё о ремонте часов и обслуживании часов, часовое оборудование.
Текущий рейтинг темы — 
Ответ
 
Опции темы
  #21  
Старый 08.09.2009, 08:35
Аватар для Андрей Крукович
Андрей Крукович Андрей Крукович вне форума  
Moderator
 
Регистрация: 07.04.2006
Адрес: Петропавловск-Камчатский
Сообщений: 9,926
Сказал(а) спасибо: 2,474
Поблагодарили 7,331 раз(а) в 3,653 сообщениях
Цитата:
Сообщение от Dragony Посмотреть сообщение
Планирую собрать на более современных деталях
А зачем изобретать велосипед?
Зайдите на сайт Бибиро и скачайте схему микрофона.
Ответить с цитированием
  #22  
Старый 08.09.2009, 10:38
Dragony Dragony вне форума  
Форумчанин
 
Регистрация: 24.07.2009
Адрес: Байконур
Сообщений: 971
Сказал(а) спасибо: 72
Поблагодарили 298 раз(а) в 188 сообщениях
Это велосипед японский, он только по левой стороне ездит...

Киньте, пожалуйста, ссылочку на схему - а то искал у него на сайте, но видимо не там...

И еще - у меня здесь нет радиомагазинов, чтобы пойти и купить то, на чем у него там схема собрана, скорее всего. Поэтому и делаю свои конструкции из того, что есть под рукой. Схему уже накидал на бумаге, осталось спаять и к ноутбуку подключить.
Если получится - выкладывать фото или скриншоты, что лучше?
Ответить с цитированием
  #23  
Старый 08.09.2009, 11:24
Аватар для Андрей Крукович
Андрей Крукович Андрей Крукович вне форума  
Moderator
 
Регистрация: 07.04.2006
Адрес: Петропавловск-Камчатский
Сообщений: 9,926
Сказал(а) спасибо: 2,474
Поблагодарили 7,331 раз(а) в 3,653 сообщениях
Цитата:
Сообщение от Dragony Посмотреть сообщение
Киньте, пожалуйста, ссылочку на схему - а то искал у него на сайте, но видимо не там...
http://tokeiyade.michikusa.jp/download/up.pdf
Цитата:
И еще - у меня здесь нет радиомагазинов, чтобы пойти и купить то, на чем у него там схема собрана, скорее всего.
У меня тоже, не пуп земли, но детали нашлись.
Ответить с цитированием
Этот пользователь сказал Спасибо! Андрей Крукович за это сообщение:
azimut-f148 (14.05.2012)
  #24  
Старый 08.09.2009, 12:00
Dragony Dragony вне форума  
Форумчанин
 
Регистрация: 24.07.2009
Адрес: Байконур
Сообщений: 971
Сказал(а) спасибо: 72
Поблагодарили 298 раз(а) в 188 сообщениях
Что-то не могу скачать... ссылка не открывается нормально, белиберда какая-то.
А до Японии от Вас все-таки ближе, чем от меня.
Детали заказать можно, но придут месяца через два , когда забуду, что хотел спаять... а если тут просить привезти- тогда будет дороже раз в 10...
Ответить с цитированием
Этот пользователь сказал Спасибо! Dragony за это сообщение:
azimut-f148 (14.05.2012)
  #25  
Старый 08.09.2009, 12:07
Dragony Dragony вне форума  
Форумчанин
 
Регистрация: 24.07.2009
Адрес: Байконур
Сообщений: 971
Сказал(а) спасибо: 72
Поблагодарили 298 раз(а) в 188 сообщениях
А вот, скачал все-таки! правда на схеме не нашел номиналов элементов, где какой величины резисторы и конденсаторы должны быть. Так что практической ценности для меня эта схема на имеет (почти).
Завтра попробую свою сляпать. Сегодня буду детали собирать по коробочкам.
Ответить с цитированием
Эти 2 пользователей сказали Спасибо! Dragony за это сообщение:
azimut-f148 (14.05.2012), mihazol62 (25.09.2025)
  #26  
Старый 08.09.2009, 12:21
Dragony Dragony вне форума  
Форумчанин
 
Регистрация: 24.07.2009
Адрес: Байконур
Сообщений: 971
Сказал(а) спасибо: 72
Поблагодарили 298 раз(а) в 188 сообщениях
Хочу спаять свой вариант пьезомикрофона для компьютерной программы которая будет "рисовать" ход часов - BiBuro. Если интересно, потом выложу скриншоты или фотки - что будет лучше? Программу буду запускать на маленьком ноутбуке (Е701).
Ответить с цитированием
Этот пользователь сказал Спасибо! Dragony за это сообщение:
borismetelsky (17.07.2017)
  #27  
Старый 08.09.2009, 12:54
Аватар для Андрей Крукович
Андрей Крукович Андрей Крукович вне форума  
Moderator
 
Регистрация: 07.04.2006
Адрес: Петропавловск-Камчатский
Сообщений: 9,926
Сказал(а) спасибо: 2,474
Поблагодарили 7,331 раз(а) в 3,653 сообщениях
Цитата:
Сообщение от Dragony Посмотреть сообщение
не нашел номиналов элементов
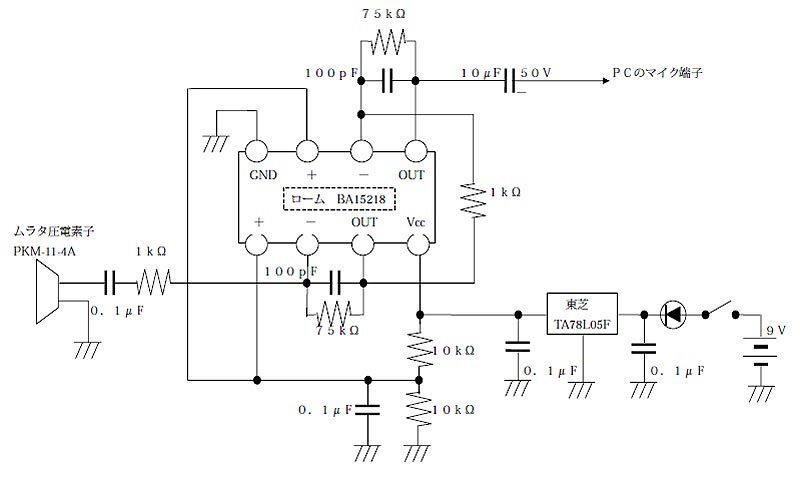
Вот схема.
Миниатюры
Нажмите на изображение для увеличения
Название: shema.jpg
Просмотров: 1774
Размер:	34.7 Кб
ID:	21832  
Ответить с цитированием
Эти 7 пользователей сказали Спасибо! Андрей Крукович за это сообщение:
Aleksey 748 (24.02.2013), azimut-f148 (14.05.2012), Graf (18.05.2010), Jktu777 (15.12.2015), mihail21 (04.11.2017), mihazol62 (25.09.2025), RII KRD (30.12.2012)
  #28  
Старый 08.09.2009, 13:17
Dragony Dragony вне форума  
Форумчанин
 
Регистрация: 24.07.2009
Адрес: Байконур
Сообщений: 971
Сказал(а) спасибо: 72
Поблагодарили 298 раз(а) в 188 сообщениях
Спасибо за информацию о количестве колебаний востоковских механизмов, нужно было узнать именно от мастеров.
Ответить с цитированием
  #29  
Старый 08.09.2009, 20:38
Аватар для mishinmaster
mishinmaster mishinmaster вне форума  
Форумчанин
 
Регистрация: 11.08.2009
Адрес: город Днепр
Сообщений: 2,425
Сказал(а) спасибо: 949
Поблагодарили 1,463 раз(а) в 925 сообщениях
А где можно скачать эти программы? Че-то как-то я не понял...
Ответить с цитированием
  #30  
Старый 09.09.2009, 00:48
Аватар для Андрей Крукович
Андрей Крукович Андрей Крукович вне форума  
Moderator
 
Регистрация: 07.04.2006
Адрес: Петропавловск-Камчатский
Сообщений: 9,926
Сказал(а) спасибо: 2,474
Поблагодарили 7,331 раз(а) в 3,653 сообщениях
Цитата:
Сообщение от mishinmaster Посмотреть сообщение
А где можно скачать эти программы? Че-то как-то я не понял...
Если не понятно, еще раз прочитайте:
http://forum.watch.ru/showthread.php?t=10039
Ответить с цитированием
Эти 2 пользователей сказали Спасибо! Андрей Крукович за это сообщение:
azimut-f148 (29.05.2012), mihazol62 (25.09.2025)
Ответ
Метки
бибиро, программа, ппч

Опции темы

Быстрый переход

Похожие темы
Тема Автор Раздел Ответов Последнее сообщение
Приборы или программы для проверки часов? Николай Мясников Ремонт часов и обслуживание 21 12.12.2010 19:53
Выбор спортивных часов (или часов «выходного дня»): Certina DS Cascadeur vs? REA Советы по выбору часов 34 19.01.2010 20:23
Часы компьютерные программные SAG Необычные часы 5 30.11.2007 14:04


Часовой пояс UTC +3, время: 07:27.