Компьютерные программы для диагностики часов - Страница 33 - Часовой форум Watch.ru
 
Вернуться назад   Часовой форум Watch.ru > Ремонт часов, обслуживание часов > Ремонт часов и обслуживание
Регистрация | Забыли пароль?

Ремонт часов и обслуживание

Всё о ремонте часов и обслуживании часов, часовое оборудование.
Текущий рейтинг темы — 
Ответ
 
Опции темы
  #321  
Старый 21.08.2013, 16:49
Аватар для mishinmaster
mishinmaster mishinmaster вне форума  
Форумчанин
 
Регистрация: 11.08.2009
Адрес: город Днепр
Сообщений: 2,425
Сказал(а) спасибо: 949
Поблагодарили 1,463 раз(а) в 925 сообщениях
У меня ни первая ни вторая версии глюков не дают. Сейчас пользуюсь Biburo 2.0.2.6
Ответить с цитированием
Этот пользователь сказал Спасибо! mishinmaster за это сообщение:
azimut-f148 (21.08.2013)
  #322  
Старый 21.08.2013, 20:19
Аватар для Steel56
Steel56 Steel56 вне форума  
Форумчанин
 
Регистрация: 21.02.2010
Адрес: Украина
Сообщений: 138
Сказал(а) спасибо: 5
Поблагодарили 53 раз(а) в 35 сообщениях
Цитата:
Сообщение от mishinmaster Посмотреть сообщение
У меня ни первая ни вторая версии глюков не дают. Сейчас пользуюсь Biburo 2.0.2.6
Вы скачивали программу с этого сайта? Если с другого, дайте пожалуйста ссылку.
Ответить с цитированием
  #323  
Старый 21.08.2013, 21:44
Аватар для azimut-f148
azimut-f148 azimut-f148 вне форума  
Форумчанин
 
Регистрация: 01.09.2009
Адрес: Луганск
Сообщений: 197
Сказал(а) спасибо: 5,126
Поблагодарили 198 раз(а) в 61 сообщениях
ссылка

http://www.slideshare.net/GlenHarris...suariodebiburo

http://tokeiyade.michikusa.jp/wm2028.zip и ещё ссылка
__________________
С Уважением Дмитрий . http://forum.watch.ru/album.php?u=11901
Ответить с цитированием
Этот пользователь сказал Спасибо! azimut-f148 за это сообщение:
Richard (17.11.2013)
  #324  
Старый 21.08.2013, 21:44
Buba B21 Buba B21 вне форума  
Форумчанин
 
Регистрация: 27.02.2011
Адрес: Россия, Москва
Сообщений: 502
Сказал(а) спасибо: 20
Поблагодарили 281 раз(а) в 197 сообщениях
biburo-v2026-spanish.zip

biburo-version-1631.zip

biburo-version-2026.zip
Ответить с цитированием
Эти 4 пользователей сказали Спасибо! Buba B21 за это сообщение:
azimut-f148 (21.08.2013), paha77 (13.09.2013), Richard (17.11.2013), Steel56 (21.08.2013)
  #325  
Старый 21.08.2013, 23:58
Аватар для Steel56
Steel56 Steel56 вне форума  
Форумчанин
 
Регистрация: 21.02.2010
Адрес: Украина
Сообщений: 138
Сказал(а) спасибо: 5
Поблагодарили 53 раз(а) в 35 сообщениях
Buba B21 Спасибо за ссылку, теперь показания на всех программах одинаковы.

Теперь бы найти подробную инструкцию, как работать с программой, на русском языке (в крайнем случае на английском), чтобы разобраться в настройках. В общих чертах работа программы понятна, а вот в мелочах не совсем.
Ответить с цитированием
  #326  
Старый 22.08.2013, 00:14
Аватар для azimut-f148
azimut-f148 azimut-f148 вне форума  
Форумчанин
 
Регистрация: 01.09.2009
Адрес: Луганск
Сообщений: 197
Сказал(а) спасибо: 5,126
Поблагодарили 198 раз(а) в 61 сообщениях
http://vitsserg.livejournal.com/49898.html
__________________
С Уважением Дмитрий . http://forum.watch.ru/album.php?u=11901
Ответить с цитированием
  #327  
Старый 22.08.2013, 00:27
Аватар для mishinmaster
mishinmaster mishinmaster вне форума  
Форумчанин
 
Регистрация: 11.08.2009
Адрес: город Днепр
Сообщений: 2,425
Сказал(а) спасибо: 949
Поблагодарили 1,463 раз(а) в 925 сообщениях
Дима, это сложноватая схема, достаточно на 1-2 транзисторвх.сам пользую готовый датчик разбития стекла от автосигналки. На днях попался еще датчик удара (шок - сенсор), от древней сигналки, датчик на пьезике, подал 9 вольт, наушником через конденсатор выслушал выход, подключил - работает!
Ответить с цитированием
Этот пользователь сказал Спасибо! mishinmaster за это сообщение:
azimut-f148 (26.08.2013)
  #328  
Старый 26.08.2013, 10:53
Аватар для azimut-f148
azimut-f148 azimut-f148 вне форума  
Форумчанин
 
Регистрация: 01.09.2009
Адрес: Луганск
Сообщений: 197
Сказал(а) спасибо: 5,126
Поблагодарили 198 раз(а) в 61 сообщениях
унч

Да всё таки хочется сделать на операционнике , но что никак не клеется , то руки не оттуда , то ещё что нить
__________________
С Уважением Дмитрий . http://forum.watch.ru/album.php?u=11901
Ответить с цитированием
  #329  
Старый 12.09.2013, 22:09
DGReimer DGReimer вне форума  
Форумчанин
 
Регистрация: 27.11.2012
Адрес: РФ, Ивановская обл.
Сообщений: 374
Сказал(а) спасибо: 163
Поблагодарили 220 раз(а) в 143 сообщениях
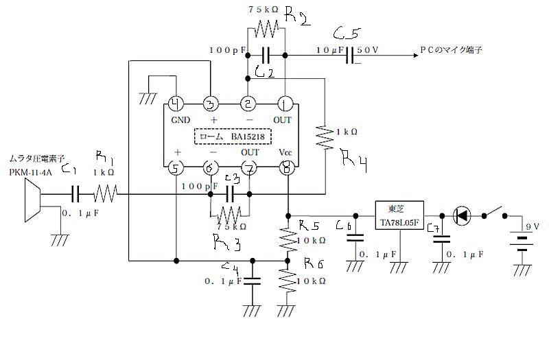
Хочу поделиться. Пытался сделать усилитель, как на схеме
Нажмите на изображение для увеличения
Название: Biburo.jpg
Просмотров: 1441
Размер:	55.3 Кб
ID:	520876
Ничего не вышло, скорее всего с платой намудрил, наверное.
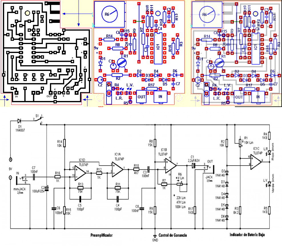
Тогда сделал усилитель как на схеме
Нажмите на изображение для увеличения
Название: vitsserg.jpg
Просмотров: 1776
Размер:	296.1 Кб
ID:	520879
Это просто сказка: заработало сразу, ни помех, ни шумов, плавная регулировка чувствительности!!! уверенно берет даже женские часики на 16 калибре. Оформил в корпус, радуюсь. Рекомендую - схема 100% рабочая, не такая и сложная.
Удачи всем!
Ответить с цитированием
Эти 3 пользователей сказали Спасибо! DGReimer за это сообщение:
azimut-f148 (15.09.2013), Maximus Panin (03.07.2019), wrest (07.06.2019)
  #330  
Старый 13.09.2013, 08:06
Armer Armer вне форума  
Форумчанин
 
Регистрация: 06.07.2006
Адрес: Россия, Новосибирск
Сообщений: 500
Сказал(а) спасибо: 4
Поблагодарили 229 раз(а) в 133 сообщениях
Вообще, первая схема полностью повторяет первые два каскада второй схемы. Так что, видимо, что-то намудрили...

Кстати, во второй схеме элементы R8, R9, C8 можно выкинуть, а освободившийся вывод усилителя 5 соединить с 3 и 12. Снизите потребление на 300 мкА, а суть останется той же
Ответить с цитированием
Эти 3 пользователей сказали Спасибо! Armer за это сообщение:
azimut-f148 (15.09.2013), DGReimer (13.09.2013), neva (13.09.2013)
Ответ
Метки
бибиро, программа, ппч


Быстрый переход

Похожие темы
Тема Автор Раздел Ответов Последнее сообщение
Приборы или программы для проверки часов? Николай Мясников Ремонт часов и обслуживание 21 12.12.2010 19:53
Выбор спортивных часов (или часов «выходного дня»): Certina DS Cascadeur vs? REA Советы по выбору часов 34 19.01.2010 20:23
Часы компьютерные программные SAG Необычные часы 5 30.11.2007 14:04


Часовой пояс UTC +3, время: 23:47.